Rocío de Meer, nacida en Madrid el 26 de diciembre de 1989, abogada de formación, ama de casa de profesión, es diputada de VOX por Almería, donde reside «desde hace cinco años» (2019).
Su abuelo, Carlos de Meer de Ribera, fue patrono de la Fundación Nacional Francisco Franco, quienes tienen en su web un panegírico en su honor.
https://fnff.es/actualidad/809666261/Fallece-Carlos-de-Meer-y-de-Ribera.html
Según un informe del CSIC, Carlos De Meer en enero de 1986 dijo a Gaddafi que preveía «realizar un golpe de Estado en España».
https://elpais.com/diario/1987/04/09/espana/544917603_850215.html
Rocío, como ama de casa, no ha tenido grandes declaraciones que hayan trascendido, pero es interesante observar su forma de pensar en distintos temas.

Relaciones entre hombre y mujeres
En un acto de campaña VOX, en mayo de 2019, Rocío nos explicó cómo, según ella, es un «caballero genuinamente español». En un discurso que comenzó parafraseando un artículo dedicado en 1949 por el escritor Camilo José Cela al fundador de la Legión, Millán Astray, y terminó leyendo un poema del jesuita Ramón Cué, autor de Caudillo triunfador, una exaltación de Franco.
Una figura genuinamente española: la de los caballeros. La de los caballeros que te sujetan la puerta al pasar. Los caballeros genuinamente españoles, los caballeros que siempre han mamado desde su cuna que tienen que proteger y que cuidar a la mujer.
Rocío de Meer
Xenofobia
En su twitter podemos ver como utiliza el argumento xenófobo que tanto les gusta:

El efecto llamada existirá mientras exista la desigualdad, no porque se efectúe una maniobra de salvamento humanitario. Ningún padre o madre pone a sus hijo en una patera o barco a la deriva si esta es menos segura que el territorio de deja atrás. Los inmigrantes van a donde hay mejor economía o empleo. Así lo hicieron dos millones de Españoles (y sin contrato) en los 60, así lo hacen ellos ahora.
«Mételos en tu casa». El topicazo más utilizado. Del mismo modo que la educación no debe circunscribirse exclusivamente al ámbito familiar, la inmigración no debe convertirse en un problema meramente individual. Igual que es un deber del Estado tejer un sistema educativo o sanitario público también lo es construir una administración capaz de acoger y resolver los problemas humanitarios que la misma sociedad provoca. La garantía del cumplimiento de los derechos humanos es parte del servicio público cimentado en un estado fiscal y de derecho.
Por eso el argumento de ‘llévatelo a tu casa’ también valdría para, ‘constrúyetelo en tu casa’ o ‘fabrícatelo en casa u ‘opérate tú en tu casa’. Puede funcionar si eres profesor, ingeniero o cirujano, pero es la gestión pública la responsable de una mejor eficacia de los servicios comunitarios.
Fuente:
https://www.vozpopuli.com/memesis/Aquarius-xenofobia-racismo-acogida-barco-espana_0_1144086462.html
Relaciones con el PP
Veamos lo que opina Rocío de Maroto.
https://twitter.com/MeerRocio/status/1123637755823759371

Feminismo
Para Rocío de Meer, el feminismo es «Odio morado».
https://twitter.com/MeerRocio/status/1121879390491746304

Por si eso fuera poco, en febrero de 2020 en el Congreso de los Diputados, se dedica a demostrar su nula comprensión lectora, y su rechazo a la igualdad de derechos entre hombres y mujeres:
https://www.20minutos.es/noticia/4155565/0/rocio-meer-vox-feministas-irene-montero/
- «Ustedes, las feministas, no son mujeres. Y no lo digo yo, lo dice su propia ministra de Igualdad citando a Simone de Beauvoir, porque ustedes tienen que llegar a ser mujeres»
-> Incapaz de comprender un texto de Simone de Beauvoir, que refleja que una cosa es el sexo –diferencias biológicas– y otra lo que la cultura dice que tienen que ser y cómo comportarse un hombre y una mujer. No dice nada de que «las feministas tengan que llegar a ser mujeres». - «Las madres de Vox, las militantes de Vox, las profesionales de Vox, las votantes de Vox no somos ni machistas ni feministas, somos mujeres».
-> «Ni machista ni feminista». Argumento típico del «cuñadismo» español. No existe tal dicotomía. El feminismo supone la búsqueda de la igualdad de derechos, el machismo, la supremacía del varón. - «Nosotras no somos feministas, somos mujeres. Y las mujeres de Vox son mujeres libres, son mujeres valientes y son mujeres con mayúsculas»
-> «Nosotras no somos feministas» significa «Nosotras no estamos a favor del principio de igualdad de derechos de la mujer y el hombre» (definición de «feminismo» segun la RAE).
Democracia
Vox es muy democrático. Ahora bien, todo lo que no es VOX es «España muerta».
https://twitter.com/MeerRocio/status/1119975475982610441

También cabe reseñar su «tweet» presuntamente golpista. Dejando aparte sus obvias implicaciones presuntamente, lo que juran los militares es:
«¿Juráis por Dios o prometéis por vuestra conciencia y honor cumplir fielmente vuestras obligaciones militares, guardar y hacer guardar la Constitución como norma fundamental del Estado, obedecer y respetar al Rey y a vuestros jefes, no abandonarlos nunca y, si preciso fuera, entregar vuestra vida en defensa de España?”
«SÍ, LO JURAMOS»

Ultraderecha
Este «retweet» de Rocío de Meer, resulta bastante revelador. Empieza un tal «Ortiz» afirmando que VOX no es ultraderecha, dado que en el Parlamento Europeo se integran en el ECR. «Lejos de los ultraderechistas[…] Le Pen, Salvini».
Lo más divertido es que Alonso, en el mensaje del que se hace eco Rocío de Meer, tras negar que estos últimos sean la ultraderecha afirma que sería una gran noticia que se formara un grupo entre el ECR, Salvini y Orbán.

Nazismo
En agosto de 2020 Rocío de Meer publica en Twitter un vídeo de la ONR, neonazis polacos. Vídeo traducido por «Amanece Europa», canal que defiende a Hitler y niega el Holocausto. Ante las críticas (básicamente, llamarla «nazi») Rocío quita el vídeo con la excusa de que contiene una imagen manipulada, pero afirma que no retrocede en el mensaje y que se coloca los insultos (¿»Nazi»?) como medallas.





Otros
En 2011 Rocío de Meer participa en el III Premo Nacional de Oratoria «Gabriel Cisneros», de la Fundación Denaes. Esta «Fundación patriótica» relacionada con Vox, no presenta cuentas desde 2014. También participó anteriormente en la II edición.
https://www.youtube.com/watch?v=GjOr6wV_OCA (a partir de 35:45)
Rocío de Meer participa con un discurso contra los nacionalismos catalán y vasco, sobre cuya coherencia y base lógica pueden ustedes opinar si se deciden a ver el vídeo.
Nosotros queremos destacar dos detalles «meramente anecdóticos».
Como apoyo a su exposición, Rocío de Meer utiliza los siguientes recursos:
- Unos versos del canto de la Legión «Tercios heróicos», el que incluye los famosos versos «Legionarios a luchar, legionarios a morir»
https://www.lalegion.es/tercios.htm
Los versos utilizados por Rocío de Meer son:
«Los que en España no habéis nacido, y sangre y vida dais en su honor, hijos de España sois predilectos«
Pareciera que la única forma de que un no nacido en España sea «hijo predilecto» es dar su vida (o, al menos, su sangre) por España. - Una cita (apenas comprensible, ya que habla sobre los pitidos que determinan que su intervención ya debería haber concluido) de Kiko Mendez-Monasterio, ultraderechista que en 1999, fue condenado por agredir a un grupo de jóvenes de la Unión de Estudiantes Progresistas y de Izquierdas de la facultad de Derecho de la Universidad Complutense de Madrid.
También es interesante en ese mismo marco defendió «que la verdadera discriminación en este país son los 100.000 niños que no nacen cada año por medir pocos milímetros, o por tener enfermedades o [malas] condiciones genéticas«.

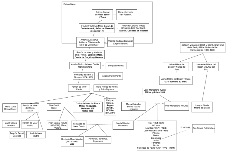
Anexo: la familia De Meer
Cuando a Rocío de Meer se le señala el aspecto «poco español» de su apellido, suele reaccionar haciendo referencia a los Tercios de Flandes.

En este caso concreto, ha elegido «The art of War, Rocroi, the last third» de Augusto Ferrer-Dalmau como ilustración de su supuesto pasado glorioso. La Batalla de Rocroi tuvo lugar el 19 de mayo de 1643, enfrentando a un ejército francés con los famosos Tercios españoles. Batalla que acabó con la derrota de España, marcando el inicio del fin de la hegemonía militar española.
Recordemos que entre 1568 y 1648 España estuvo en guerra con las Diecisiete Provincias de los Países bajos, que se rebelaron contra Felipe II. Guerra que acabó con la independencia de los Países Bajos.
La familia De Meer tiene sus orígenes en lo que hoy se llama Países Bajos y Bélgica, estando plagada de nobles de interminables apellidos. Pero no sería hasta Antonius Josephus Adrianus Ghislenus de Meer de Osen (1737), casado con Vicenta Kindelán Barnevall (de familia de origen irlandés), cuando encontramos un antepasado que luchó en las tropas españolas (concretamente, Capitán de Guardias Valonas y Mariscal de Campo de los Reales Ejército de su Majestad Católica).
El padre de Josephus era Frédéric Victor de Meer, Barón de Daelenbroeck, Señor de Maasniel (nacido el 34 de julio 1691 en Maasgouw, Osen), teniente general de caballería y casado con Albertine Caroline Threse Ghislaine de la Tour Saint-Quentin, Condesa de Moorsel, pidió permiso para que su hijo Joseph sirviera en España en la Guardia Valona.
El abuelo de Josephus, Antoon Gerard de Meer, señor d’Osen, estaba casado con Marie Jéromette van Rossum.
Volviendo a Josephus, también llamado Antoine Joseph de Meer o José de Meer ya residiendo en España, tuvo un hijo llamado Ramón de Meer y Kindelán (1787-1869), nacido en Barcelona y Barón de Meer. Ramón de Meer luchó contra los carlistas en la batalla Gra, lo que le valió el título de primer Conde de Gra. También fue virrey de Navarra.
Estos tendrían un hijo llamado Amalio Rufino de Meer Cortés, segundo Conde de Gra, que se casaría con Enriqueta Rameu. A su vez, estos tendrían a Fernando de Meer y Rameu (1874-1930) que se casaría con Ángela Pardo Pardo.
El siguiente en la línea sucesoria es Ramón de Meer Pardo (Valladolid 1900-Madrid 1971), General de División del Ejército de Tierra (arma de Caballería) que contrajo matrimonio con María Nieves de Ribera y Trillo-Figueroa para tener 11 hijos (según la genealogía de «Lanceros de Villaviciosa»), uno de los cuales fue Carlos de Meer Ribera.
Otro de sus hijos, Enrique de Meer y de Ribera, fue Coronel de Caballería.
Otro de sus hijos, Ramón de Meer de Ribera (casado con María Luisa Madrid Pérez), fue el padre de Ramón de Meer Madrid (casado con María Cañon Mendaro), sería General de Brigada del Cuerpo General del Ejército de Tierra. Otro de los hijos de Ramón de Meer de Ribera, José de Meer Madrid (nacido en 1969, casado con Begoña Bernal Quevedo), estuvo destinado en Bosnia Herzegovina, Kosovo y Afghanistan; tomó el mando del Tercio Alejandro Farnesio IV de la Legión en 2020.

Volviendo a Carlos de Meer Ribera, es abuelo de Rocío de Meer.
Fue candidato por la formación ultraderechista «Alternativa Española (AES)» (surgida de la fascista Fuerza Nueva) en 2008.
Fue el último gobernador franquista de las Islas Baleares y acentuó la represión contra los grupos antifranquistas.
Intervino como abogado en la defensa de los militares golpistas del 23-F.
Se trasladó a Libia para recabar el apoyo de Gadafi para otra intentona golpista, fue llevado a juicio por abandono de su residencia sin autorización. Resultó condenado a siete meses que cumplió entre el centro penitenciario militar de Alcalá de Henares y su domicilio.
Recibió el Premio «Ramiro de Maeztu« en la segunda edición de los Premios de los Círculos San Juan del año 1997, junto a Blas Piñar y Luis María Sandoval.
Carlos también fue padre de Nieves de Meer Cerdá (Madrid, 1956). Y un tal «De Meer Cerdá, Fernando», firma en 2025 un manifiesto franquista. También aparece un Fernando De Meer Cerdá en la lista de cuñados y asistentes a la boda de Javier Méndez Monasterio, tío de Rocío de Meer.

Ángela de Meer y de Ribera, tía abuela de Rocío de Meer, escribió el libro «Canto a España«, editado por la Fundación Nacional Francisco Franco, con dedicatoria y agradecimiento a Franco.
Fernando de Meer Méndez, hermano de Rocío, es militar, Ejercito de Tierra. Alejandro, otro hermano de Rocío, también es militar (Armada: Escuela Naval Militar). El padre de Rocío también fue militar y su marido también es militar, que estuvo destinado en Irak.
Por la rama Méndez, Rocío de Meer es sobrina de Lourdes Méndez Monasterio y de Francisco de Paula Méndez Monasterio (más conocido como “Kiko Monasterio”), familia con abundantes vinculaciones franquistas.



